제품 및 서비스
CSR
뉴스 센터
투자자 섹션
인적 자원
KWONG LUNG소개
KOREA
繁體中文
English
日本語
법인 조직
기업 경영
투자자 섹션
회사 프로필
재무 정보
주주 칼럼
기업 경영
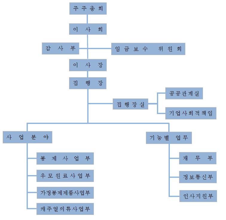
법인 조직
이사회
내부 감사 조직 및 운영
기업 경영 규정
투자자를 위한 정보
법인 조직